37 C/5 批準本 –《計劃與預算》
工作重點1:鼓勵面向未來的研究、知識和決策,支持社會變革、社會包容和文化間對話
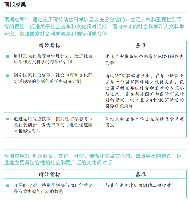
03009 有效應對社會變革挑戰是國際社會的一個長期需求和承諾,需要全面的具有社會包容性和注重實據的公共政策。社會變革管理計劃( MOST)及其政府間理事會( IGC MOST)將社會包容作為它的一項中心優先工作,在這方面發揮著重要作用。 MOST機制一方面將激勵政策導向研究,另一方面將召集廣泛的國家和國際層面的參加者和有關方開展一貫的、有組織的研究-- 政策對話。
03010 重大計劃 III將以跨學科方式落實本組織的五項職能,圍繞三個戰略軸心開展社會變革、文化間對話和前瞻性工作: 1) 加強與社會變革和文化多元性有關的研究和決策之間的聯系, 2) 牽頭實施教育、文化、科學、信息和傳播方面的重點倡議,促進包容性社會; 3) 鞏固教科文組織作為全球思想、展望和預測實驗室的功能,為制定長遠公共政策提出創新建議,把研究、政策與實踐相結合。
03011 為此,重大計劃 III將在全組織內運用專業知識,促成橫向和跨學科合作。同時,它還將在其主管領域內提供實質性支持、技術咨詢及后盾。同樣,中心還將是加強與外部伙伴合作的催化劑。重大計劃 III將在全球、地區和國家層面重點加強與聯合國系統和其它重要的有關方面的協同作用,利用現有的伙伴關系和合作安排。與著名研究機構、智庫和國家研究所的伙伴關系以及教科文組織教席全球網絡是培養所需機構能力的工具。簡而言之,重大計劃 III還將成為社會和文化變革的觀察站,為政策提供依據的未來導向的思想實驗室,促進文化間對話和立足人權戰略的平臺,促進跨部門、跨機構、國際合作以及能力建設的參考和催化劑。重大計劃 III突出重點的方法所產生的影響力將成為籌集預算外資金的有效工具,從而為擴大教科文組織的影響范圍提供額外的戰略資助。
03012 重大計劃 III將繼續承擔作為社會變革管理計劃( MOST)秘書處的工作,通過該計劃,教科文組織將與社會科學界在國家、地區和全球層面實現互動。它將為社會包容和可持續發展的注重實據、行動導向的討論提供一個政府間論壇,確保社會科學及人文科學充分發揮其促進可持續發展的持續性科學和綜合科學作用。為了實現這個目標,將主要通過有效推廣科學成果和立足對話的展望活動成果,影響國際可持續發展議程,把可持續性作為一個全面的倫理、社會和環境挑戰,來反映對可持續性的跨學科科學認識。
03013 2012--2013年,在社會變革管理計劃( MOST)背景下推出的新的社會包容計劃將繼續進行。該計劃旨在培養國家和市鎮的機構能力,評估、比較和改革國家政策和監管框架,以提高其包容性和社會可持續性。聯合國人權監督機制,特別是普遍定期審議( UPR)機制的結果將提供有關活動的情況,指出排斥和性別不平等現象的模式以及阻礙最弱勢群體的社會包容和/ 或非歧視、使其不能普遍享受良好服務的障礙和結構性原因。在這方面,本組織將: a) 促進和改進評估公共政策和監管框架包容水平和社會可持續性的方法; b) 開展協調的和參與式的國家政策分析和審查,確定政策方面的好做法及差距,擬定國家政策改革的具體方案(包括費用); c) 為政府和政策方案的實施責任者提供技術支持和政策咨詢,設計能夠認識和考慮到男女作用和貢獻的社會包容政策和計劃程序。將通過學術界和國際網絡的參與,通過慶祝世界哲學日等活動創造交流空間,來宣傳哲學和批判性思考能力。
03014 遵循本組織履行人道主義職責的良好傳統,重大計劃 III 還將承擔一項新的文化間對話的承諾。“和平文化”被定義為“價值、態度和行為,根據自由、正義和民主、所有人權、容忍和團結等原則反映和鼓勵社會互動和共享,反對暴力,探討沖突的基本原因,通過對話和談判來解決問題,努力預防沖突發生,保證充分行使所有權利以及充分參加社會發展進程的手段”( A/RES/52/13),教科文組織被指定為實施“和平文化”的聯合國牽頭機構。教科文組織最近被指定為國際文化和睦十年( 2013--2022)的牽頭機構( A/RES/67/104),將繼續發揮全球領導和協調作用,以加強文化間對話和文化多樣性的良性循環,作為政治議程的基石,實現走向和諧社會的和平社會變革。




